成都难度最大特比赛再破纪录 售环14015枚 四月开赛

2024-01-13 10:24:09.0   (6570次)  作者:川渝赛鸽

特战青年鸽,何惧蜀道难。被广大鸽友称为“难度最大的一岁鸽特比大赛”的成都市蓉城杯三关大赛,一直以来备受鸽友关注。2024年,鸽友们参赛热情高涨,使得这一项比赛的售环数据实现五年连涨,再次突破历史纪录,达到14015枚,增加1152个录取名额,总录取1252名。

历年售环数据一览:

2020年 6865枚
2021年 7580枚
2022年 10822枚
2023年 11885枚
2024年 14015枚

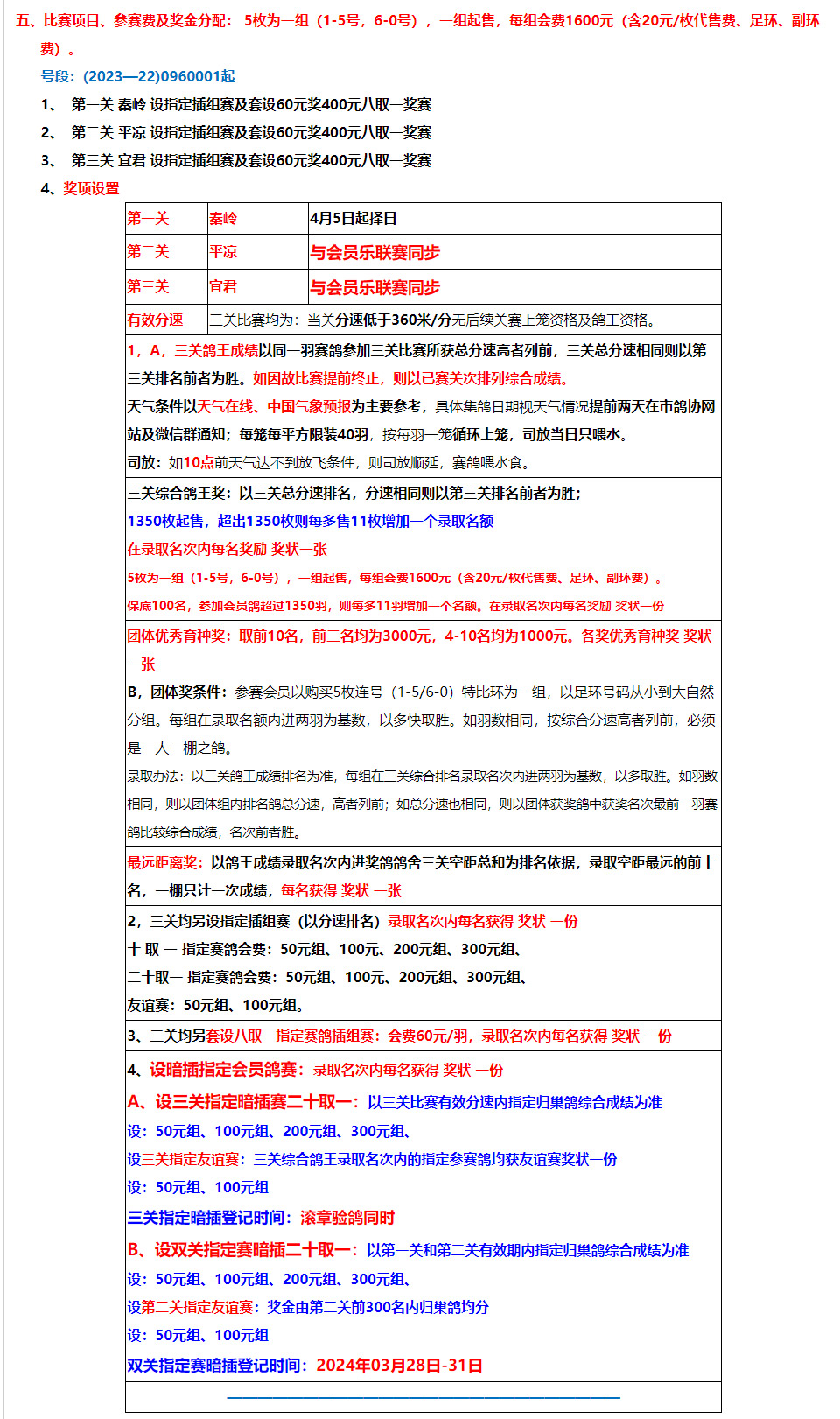
成都市“蓉城杯”2024年春季一岁鸽三关特比环挑战赛,设500公里第一关(司放陕西秦岭)、600公里第二关(司放甘肃平凉)、700公里第三关(司放铜川宜君)。原本普通的川赛就十分困难,而这样的特比三关赛,要在20多天里连飞三场中长距离赛,还要翻越秦岭,穿过大巴山脉,还更显归巢鸽含金量。

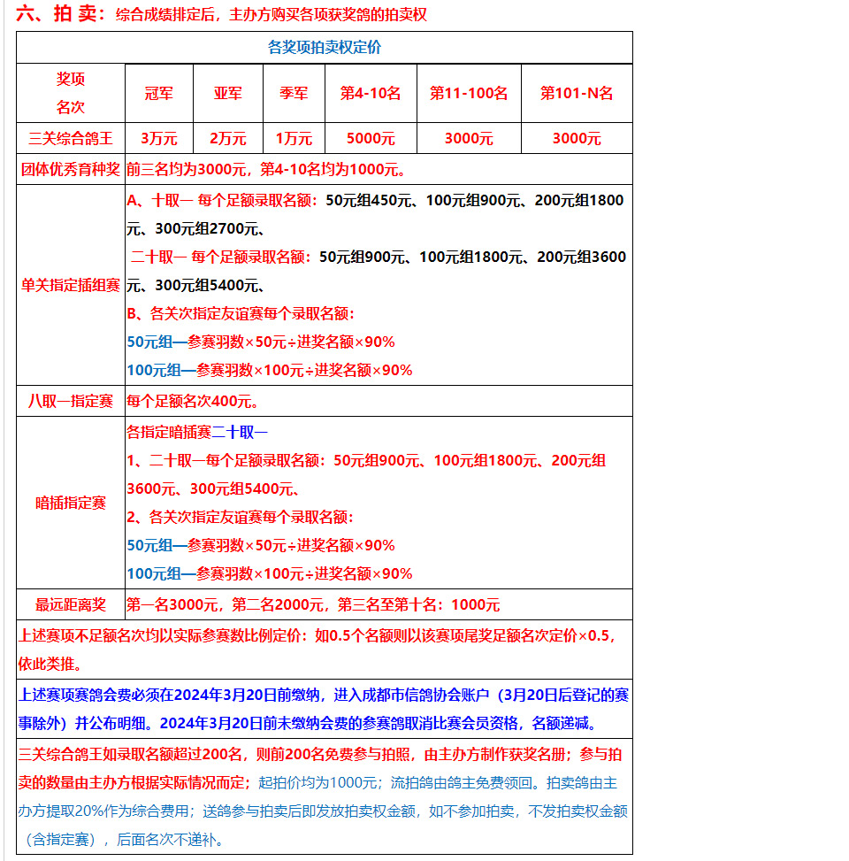
今年的成都市“蓉城杯”第一关就在4月5日后择日开启。比赛不仅设三关鸽王奖,还设有团体优秀育种奖、最远距离奖,同时参与成都市2024年度“鸽王”、“最佳鸽舍”评选。

2023年春季蓉城杯一岁鸽特比鸽王前五名

文章来源于网络